北京
天津
河北
山西
辽宁
吉林
上海
江苏
浙江
安徽
福建
江西
山东
河南
湖北
湖南
广东
广西
海南
重庆
四川
贵州
云南
西藏
陕西
甘肃
青海
宁夏
新疆
内蒙古
兵团
无锡
黑龙江
首页
综合快讯
全民普法
社会与法
环保法制
企业普法
法制民生
法治文化
视频报道
图片新闻
人物风采
经济与法
更多+
社会观察
民生法治
神州纵横
产经瞭望
频道首页
民生新闻
住宅房屋
医疗保健
社区养老
旅游出行
生活广场
水电暖气
法律服务
教学培训
食品安全
主页
>
法制民生
>
教学培训
教学培训
西安:对于有疫情传播风险的学校暂停线下教学
2022-03-10
630
0
0
西安:对于有疫情传播风险的学校暂停线下教学
2022-03-10
593
0
0
湘疆高校学子线上“同步课堂”携手学习 互动交流
2022-03-09
574
0
0
宁夏今年投入35.5亿元提升基础教育质量
2022-03-08
598
0
0
“申时校园”呈现“双减”新气象 课后服务成孩子健康快乐成长“加油站”
2022-03-07
764
0
0
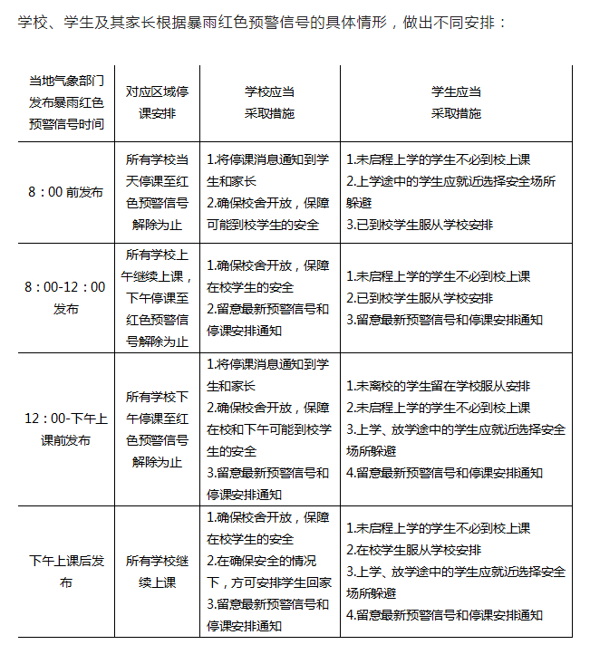
河南明确:在暴雨红色预警条件下要果断采取停课措施
2022-03-07
615
0
0
山东莱西市中小学、幼儿园将开展线上教学
2022-03-07
663
0
0
2022年工程教育与工程文化学术论坛:呼吁青年和女性参与工程教育
2022-03-04
803
0
0
共 18 页
1
2
...
5
6
7
8
9
10
11
...
17
18
排行榜
1
以美育人 以美化人 以美培元
2
2023青少年心理健康科普直播在穗启动
3
青海:860名各族女童获“江源春蕾”助学金
4
西藏:青稞地里的思政课【3】
5
大学老师教外国学生学中文:一堂有趣的线上“相亲”文化课
6
北京:实践活动感受劳动快乐
7
教育时评:好的课后服务一定是最接近儿童的
8
土左一中:2022寒假压实“双减”政策 办人民满意教育